Vdc Relay Wiring Diagram Schematic

Vdc Relay Wiring Diagram Schematic. A relay is typically used to control a component that draws high amperage. The following schematic shows the basic circuit.

Amazon.com: Wells 20173 Engine Cooling Fan Motor Relay ...
Amazon.com: Wells 20173 Engine Cooling Fan Motor Relay ... (Johanna Reid)
Electromechanical relay schematic showing a control coil, four pairs of normally open and one pair of normally closed contacts. This includes AC schematics and DC schematics and diagrams that prominently feature relaying. Sample Wiring Diagrams for a Normally Open Relay.

The following schematic shows the basic circuit.

Wiring diagrams include two things: symbols that represent the ingredients inside the circuit, and.

How to Make 12V Relay Driver Circuit using Transistor ...

Control Circuits for Air Conditioning & Heating | HVAC

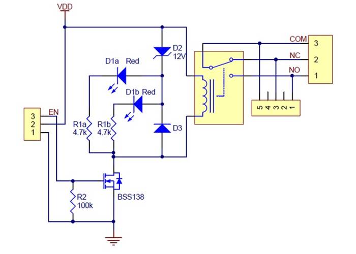
Pololu Basic SPDT Relay Carrier with 5VDC Relay (Assembled)

Diagnosing no headlight with relays 260z - Electrical ...

12v Hydraulic Power Pack Wiring Diagram Sample

Find Out Here Abb A16 30 10 Wiring Diagram Download

How to Wire an Automotive Relay | It Still Runs

Slim Relay Mount On Screw Socket with LED and Protection ...

Simple 4 Pin Relay Diagram | DSMtuners

It shows how the electrical wires are interconnected and can also show where fixtures and components may be connected to the system. A wiring diagram is a schematic which uses abstract pictorial symbols to exhibit each of the interconnections of components in the system. A relay is typically used to control a component that draws high amperage.

Subscribe to receive free email updates:

0 Response to "Vdc Relay Wiring Diagram Schematic"

Posting Komentar